NdFeB Sintered
NdFeB Bonded
Injection Moulding NdFeB
Compression Molding NdFeB
NdFeB Bonded Properties
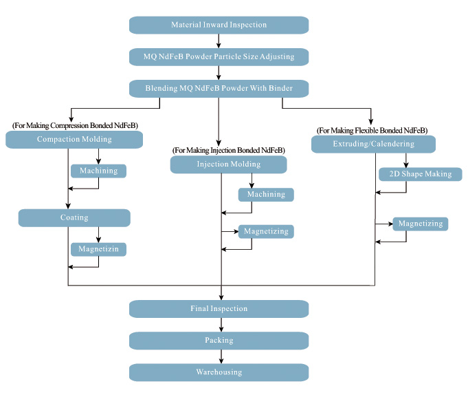
NdFeB Bonded Production Flow
Ferrite Magnet or Ceramic Magnet
SmCo Magnet
AlNiCo Magnet
Rubber Magnet or Flexible Magnet
Magnetic Assemblies


Ningbo Pole Magnet Co.,Ltd

Add:
Rm.813-814,Liuting Star Bldg., No.22, Lane 299, Cangsong Road, Ningbo 315012, China
Web:
http://www.polemagnet.com,
Tel:
+86-574-27818391, 27818389, 87169162, 87169161
Fax:
+86-574-87169163
Contact person:
Alisa, Annie (English)
Евгений_Лай(русский язык) Mol.:
86-15558254090
E-mail:
sales@polemagnet.com, cnpolemagnet@gmail.com

   
   



  Products >> NdFeB Bonded >>NdFeB Bonded Production Flow Chart
 

 
  You can check other information about NdFeB Bonded you need as below:
Injection Moulding NdFeB , Compression Molding NdFeB , NdFeB Bonded Properties , NdFeB Bonded Production Flow

Copyright (c)2009-2010 POLE MAGNET. All rights reserved.